中国银联推出已故人员银行卡账户查询服务
AI导读:
中国银联携手商业银行推出“已故人员银行卡账户线索查询”服务,解决查询难问题。同时,提取手续也有所简化,如将简化提取的账户限额提高至5万元,纳入更多金融产品,并加强金融服务。
上证报中国证券网讯(记者马慜)已故亲属的银行卡账户,现在可以一次性查清了。这一举措极大地解决了查询难、提款难这两大“难关”。
为了破解查询难的问题,近日,中国银联携手商业银行,在北京共同推出了“已故人员银行卡账户线索查询”服务,旨在解决长期以来社会公众面临的已故亲属银行卡账户线索查询难题。针对提款难,自去年6月以来,提取手续已有所简化,让家属能够更加便捷地处理遗产。
银行卡账户查询难题迎刃而解
以往,若不清楚已故亲属在哪家银行开立过账户,家属需要耗费大量时间,逐一前往各家银行核实。这不仅给家属带来了极大不便,也增加了经济负担。如今,申请人只需前往一家银行网点,就能查询到已故亲属在多家银行的账户线索,极大地节省了时间和精力。
中国银联和商业银行推出的“已故人员银行卡账户线索查询”服务,操作简便,用户只需准备相关材料,如本人身份证、亲属关系证明和死亡证明等,前往指定银行网点提交申请,审核通过后即可获取授权码。随后,通过云闪付App,用户可提交申请,24小时内即可获取报告,查询到已故人员的开户银行。
此外,上海地区还支持通过云闪付App线上受理用户申请,办理渠道更加丰富。目前,该服务已在北京、上海、天津等13个地区129家银行的2016个网点支持受理用户申请。
小额存款提取手续进一步简化
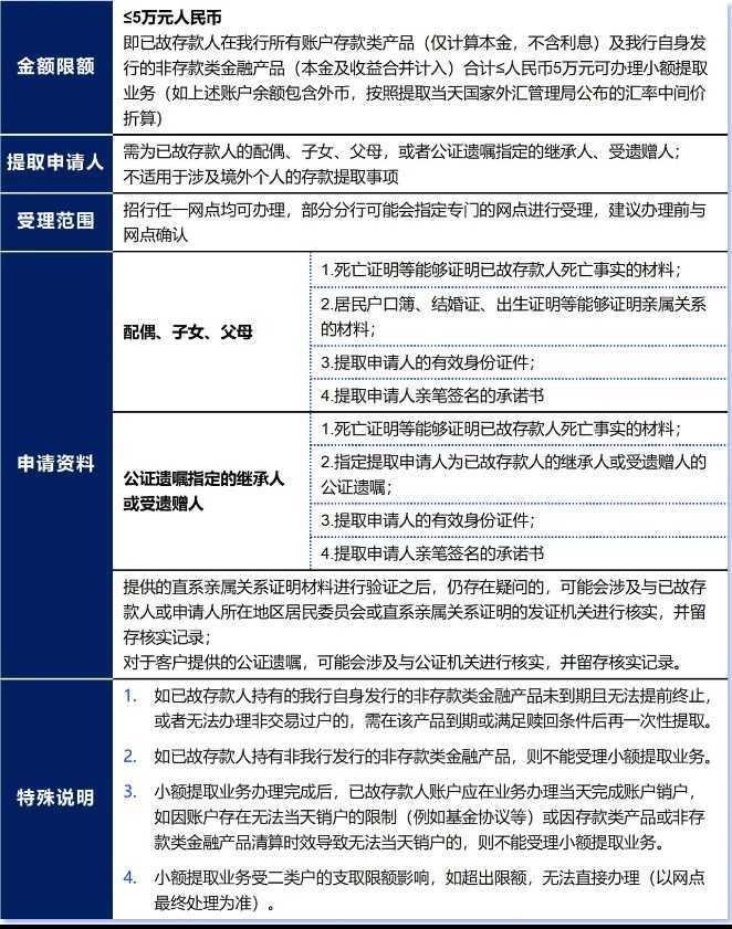
银行卡账户查清后,如何提取资金成为关注的焦点。根据规定,继承人办理已故存款人小额存款提取业务,需提交相关证明材料,包括死亡证明、有效身份证件、亲属关系证明等。

招商银行等金融机构也出台了已故存款人小额存款提取的具体规定。
去年4月,金融监管总局、中国人民银行联合发布的《关于优化已故存款人小额存款提取有关要求的通知》,对提取手续进行了简化。一是将简化提取的账户限额由1万元提高至5万元,继承人无需提交公证书即可一次性提取;二是将黄金积存产品、国债、理财产品纳入简化提取范围;三是明确查询账户交易明细的要求;四是加强和改进金融服务,要求银行一次性告知申请人相关要求。
(文章来源:上海证券报·中国证券网)
郑重声明:以上内容与本站立场无关。本站发布此内容的目的在于传播更多信息,本站对其观点、判断保持中立,不保证该内容(包括但不限于文字、数据及图表)全部或者部分内容的准确性、真实性、完整性、有效性、及时性、原创性等。相关内容不对各位读者构成任何投资建议,据此操作,风险自担。股市有风险,投资需谨慎。如对该内容存在异议,或发现违法及不良信息,请发送邮件至yxiu_cn@foxmail.com,我们将安排核实处理。

