河北人口变化及外贸省市进出口数据
AI导读:
河北省统计局发布2024年人口数据,常住人口减少但净流入2万人,雄安新区起关键作用。海关总署发布一季度进出口数据,7大外贸省市贡献四分之三。雄安新区、进出口数据、人口变化、外贸大省成为关键词。
4月14日,河北省统计局发布《河北省2024年国民经济和社会发展统计公报》。数据显示,2024年末河北省常住人口为7378万人,比上年末减少15万人。
根据公报,2024年河北出生人口44万人,出生率为5.9‰;死亡人口61万人,死亡率为8.2‰;人口自然增长率为-2.3‰。这意味着,去年河北人口自然减少17万人。公报还特别指出,扣除自然增长,河北省去年实现人口净流入2万人。
解读:作为人口规模排名全国前列的人口大省,近年来,河北常住人口呈逐年减少趋势,这背后反映了人口结构变化的复杂性。2020年,河北常住人口数据为7464万人,达到最高点,此后逐年减少,2021—2023年常住人口分别比上年减少16万人、28万人、27万人。
河北2020—2024年年末常住人口(万人)
图片来源:河北省统计局
同样是2021年起,河北省人口自然增长率也转负。数据显示,2021—2023年,当地人口自然增长率分别为-0.43‰、-1.71‰、-2.8‰,呈逐年下滑态势。在此之前,当地人口自然增长率自1978年以来已连续40余年为正。
由此测算,2021—2023年,河北人口分别自然减少3.2万人、12.7万人、20.7万人。除去自然增长因素,三年间当地净流出人口分别为12.6万人、15.3万人、6.3万人。
在这样的背景下,2024年河北常住人口减少15万人,其中自然减少17万人,但人口净流入2万人,显得殊为不易。雄安新区作为人口净流入的关键区域,发挥了重要作用。
#数读
海关总署:7大外贸省市一季度贡献我国进出口总值四分之三
4月14日,国新办举行一季度有关经济数据例行新闻发布会,海关总署介绍2025年一季度进出口情况。外贸大省进出口持续增长,有力稳住外贸大盘。
#声音
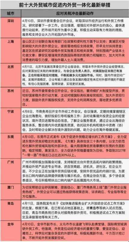
外贸十强城市集体出招应对关税冲击
随着美方肆意加征畸高关税,中国内地前十大外贸城市纷纷出台最新政策举措,稳外贸扩消费。
图片来源:证券时报
#动向
6部门启动“购在中国”系列活动
商务部会同多部门启动“购在中国”系列活动,聚焦首发经济,举办丰富多样的特色活动。
广东“顶配引才团”走进上海
广东省携华为、腾讯等企业组成“顶配引才团”,向全球英才发出邀约。
西部陆海“氢走廊”正式投运
中国石化宣布,我国首条跨区域氢能重卡干线正式贯通,将带动周边氢能产业发展。
海南省拟出台育儿补贴办法
海南省人民政府办公厅印发行动方案,拟出台育儿补贴办法,加大生育养育保障支持。
#放榜
2024年全球机场旅客吞吐量排名,成都天府机场跻身全球30强
成都天府国际机场以5490.6万人次位居全球第29位,是我国中西部地区唯一进入全球前30强的机场。
数据来源:CADAS整理
(文章来源:每日经济新闻)
郑重声明:以上内容与本站立场无关。本站发布此内容的目的在于传播更多信息,本站对其观点、判断保持中立,不保证该内容(包括但不限于文字、数据及图表)全部或者部分内容的准确性、真实性、完整性、有效性、及时性、原创性等。相关内容不对各位读者构成任何投资建议,据此操作,风险自担。股市有风险,投资需谨慎。如对该内容存在异议,或发现违法及不良信息,请发送邮件至yxiu_cn@foxmail.com,我们将安排核实处理。

